2026年牙齿种植医保报销最新政策 种植牙自费还是医保
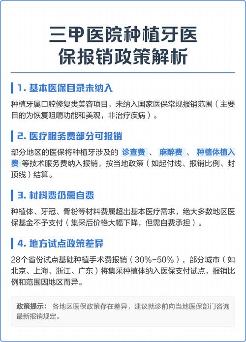
我在门诊每天都会被患者问到,关于牙齿种植能不能用医保报销这个问题。简单来讲。目前种植牙属于修复范围内。核心费用部分一般不被纳入医保险统筹基金报销中的,但是围绕着种植牙的相关治疗项目,有一部分是能够按照比例进行报销的。
种植牙为什么不能报销

用于保障疾病治疗的医保基金,和在政策分类上属于美容修复的种植牙,不一样,像种植体、牙冠这类核心耗材以及手术费,当前还是自费项目,就算国家推行集采政策让种植牙总费用大幅降低了,可报销性质没变化,这点患者得提前了解明白。
什么情况下可以报销
实际上,种植牙自身是不符合报销规定的,然而,在开展种牙这个过程期间,像把那些没办法留存的牙根给拔除掉,对牙周炎进行医治,以及开展术前的 CT 检查等这些情况,它们都有着治疗性质的费用,这些费用是能够通过医保统筹来实现支付的。要是您医保个人账户里存有余额的话,那同样是能够拿去支付种植牙所产生的费用,虽说这并不能算作是报销,不过,却能够在一定程度上减轻现金方面所带来的压力。
医保卡里的钱怎么用

有不少人错误地觉得刷医保卡等同于报销,然而实际上二者存在差异,报销意味着医保基金拿出钱来,而刷个人账户余额乃是使用您自身的钱,在正规的口腔机构当中,种植牙费用一般是支持医保个人账户来支付的,不过具体情况要看所在地区的政策以及医院是不是定点机构,建议在就诊之前先通过电话进行确认。
不同地区政策有差异

眼下各地医保政策存有差别,比如北京、上海、深圳这般的城市,对于种植牙的医保结算方式是不一样的。此外,要是因外伤致使牙齿缺失并且符合病案规定,部分地区有可能被纳入报销范围。最为稳妥的法子是在治疗之前直接去咨询医院的医保办,从而获取最为准确的信息。
针对于种植牙费用这一情况,您最为在乎的是怎样去用好医保的相关政策,还是打算去知晓集采之后的具体价格呢?欢迎在评论的区域留言,我会尽自己的全力为您作出解答呀。










